西贝事件后沉寂了没多久,胖东来又因为“月饼包装设计费高达1000万”再度刷爆网络!面对铺天盖地的讨论声,胖东来也只能立刻出声明。

的确是香港陈幼坚设计团队负责整体的包装设计。
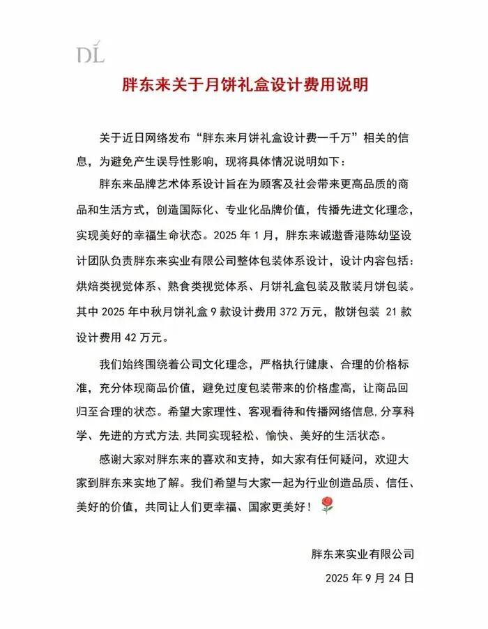
2025中秋月饼礼盒9款设计费用372万元,散装包装21款费用42万元,所以月饼部分的设计费用为414万元。估计网传的1000万元,是要加上其他部分的整体设计费用。
但在去年月饼市场表现低迷、今年行业前景仍不明朗的大环境下,仅针对一个节点的月饼包装设计,414 万元已然算得上是 “天价” 了。
#01
陈幼坚 x 胖东来
顶级设计费 x 高性价比
网友:你还是我认识的东来吗?
2024年中秋,在月饼市场低迷的情况下,胖东来网红“大月饼”一饼难求,一时间所有人都羡慕河南,那么大那么多馅的大月饼,只卖29.8元。
简约的设计,就为传递一个信息“大”,高性价比接地气,一时间成为全网爆款,线下经常大排长笼都买不到,最后只能改为线上(限购)模式。



今年6月,一起并未引起太多反响的新闻,胖东来创始人于东来专门拜访香港设计教父陈幼坚。
直到中秋月饼上市,大家才知道,当初的拜访就是剑指中秋月饼礼盒。

大酥饼的爆火,把本来是超市配套的烘焙业务,一下子变成顶流,所以胖东来下定决心,在今年月饼市场不确定的情况下,花高价邀请陈幼坚团队操刀“赏月系列”、“LOVE系列”、“岁月系列”的月饼礼盒包装设计。
回收时间线,就看到了“胖东来月饼包装设计费高达1000万”刷爆网络,网友纷纷表示:这还是我们认识的东来吗?
LOVE系列 (97元起)






基础款LOVE系列,引入胖东来“自由·爱”(FREEDOM & LOVE)的理念,用流畅线条勾勒月兔与英文字体,与陈幼坚成名的多个获奖作品有异曲同工之妙。
常见的文字用抽象化的符号进行表达,瞬间把大众眼里带“土气”的胖东来形象瞬间拔高,加上亲民的价格,瞬间成为必买款。

“LOVE IN DL”
岁月系列 (150元起)





对比“LOGE”系列的符号艺术,“岁月系列”则采用装饰艺术风格,鲜明的色彩基底、几何化的线条与对称的构图,加上占据主视觉的灵动兔子,以及马口铁材质的质感,既有东方纹样的美学意趣,也强调出岁月主题的时光厚重感。
整体来说,150元起的定价,更适合年轻的朋友送礼选购。
赏月系列 (265元起)





如果你经常关注设计类的内容,肯定刷到过这类型的走马灯包装。“赏月系列”礼盒算是这三个系列中最“稳健”的一款。
选已经成熟的包装款式,围绕 “合家欢” 的场景化趣味展开。当小朋友看到抽拉看到奔跑的兔子时,温馨的笑声不正是中秋团圆最美好的画面吗?
#02
陈幼坚设计
作品回顾
陈幼坚是一位享誉国际的华人设计师,以其独特的“东情西韵”设计风格而闻名。
包括可口可乐中文、蓝月亮万科集团、金悦轩、国家大剧院LOGO等,呈现出简洁而具有深度的视觉效果。

文新 信阳毛尖茶





东方亮 包装设计



东阿阿胶 桃花姬 包装设计

#03
总结
事实上,DL德丽可思早已脱离胖东来早期 “超市配套品类” 的定位:依托包括包装战略、品质升级(三大“不使用”承诺)、爆品打造(如芋泥奶包)在内的系列动作。
它已成长为能独当一面的 “网红顶流”,单店日销售额峰值突破 10 万元,成为胖东来引流与利润增长的核心力量。


关于高昂的月饼包装设计费是否为 “智商税”,无需过度纠结 —— 其背后实则是胖东来围绕胖东来全品类场景覆盖的战略性动作。
胖东来选择与顶流大师合作,核心并非单纯追求包装美观,而是看中合作所能带来的品牌商业溢价,这一动作就是要将具备热度流量的DL德丽可思打造成为标杆案例,为已经在同步开展的DL麻辣烫、DL湘菜馆、DL铁板烧等品类开一个好头。
瞄准“烟火气+高品质”的消费痛点,打造“胖东来饮食生活解决方案”。



推荐阅读:
关于工厂改造潮流创新商业案例的探讨
https://www.onewedesign.com/xingyezixun/13-3232.html
沃尔玛中国897亿、永辉299亿、胖东来117亿...超市业巨头上半年业绩出炉
https://www.onewedesign.com/xingyezixun/13-3489.html




